Skip to main content
Follow us
  • Facebook
  • Instagram
  • Linkedin
  • Twitter
  • YouTube
en
  • Italian
  • English
Log in
OGS  Home
Search

Search

Main Menu

  • The institute
    • About Us

      • Vision, mission and values
      • History
      • Governance
      • Organisation
      • Documents
      • Onorificenze
    • Section of Oceanography

      • Physical Oceanography Group
      • Chemical and Biological Oceanography
      • Dynamics of Ecosystems and Computational Oceanography
      • Oceanographic Research Infrastructures and Laboratories
    • Section of 
Geophysics

      • Geology and Marine Geophysics
      • Applied and Exploration Geophysics
      • Geophysics Research Infrastructures and Laboratories
    • Center for Seismological Research

      • Seismology and Geodesy
      • Engineering Sesimology
      • Seismological Research Infrastructures and Laboratories
    • Centre for Management of Maritime Infrastructures

      • Ship Management Group
      • Naval infrastructures
  • Activities
    • Missions

      • Seas and Ocean
      • Earth processes
      • Natural risk
      • Polar areas
      • Open science
    • Research

      • Projects
      • Attuazione misure PNRR
      • Bulletin of Geophysics and Oceanography
      • National Group of Solid Earth Geophysics (GNGTS)
      • Networks, associations and consortia
      • Publications
    • Innovation

      • Applied research and services
      • Patents and inventions
      • Technology clusters
      • Industrial partners
    • Science for Society

      • External relations
      • Blue Skills
      • High Performance Computing Laboratory (HPC-TRES)
      • The Laboratory on Quantitative Sustainability (TLQS)
      • Communication and dissemination
      • Citizen science
      • Game based learning
      • Scientific and environmental diplomacy
  • Infrastructures
    • Maritime infrastructures

      • Research vessel Laura Bassi
      • European contribution to the Argo programme (Euro-Argo ERIC)
      • Glider Station
      • Geophysical exploration infrastructure (GeoExp)
      • Aerial remote sensing facility (AiRS)
      • Field seismic networks and Mobile Labs
      • Sistemi autonomi sottomarini
      • Other boats
    • Oceanographic Infrastructures

      • Northeast Italy monitoring system (SMINO)
      • Gulf of Trieste Platform
      • European Multidisciplinary Seafloor and water-column Observatory (EMSO ERIC)
      • Capo Granitola Observatory
      • Arctic marine observing system
      • Antarctic Seismographic Argentinean Italian Network (ASAIN)
      • Everest Seismological Station (EvK2-CNR)
      • Geodetic Monitoring of Landslide Phenomena
      • Seismic monitoring of industrial activities
    • Laboratori sperimentali e centri di taratura

      • European Carbon Dioxide Capture and Storage Laboratory Infrastructure (ECCSEL ERIC)
      • Marine Chemistry and Biology Laboratories (BioMarine Lab)
      • Oceanographic Calibration and Metrology Center (CTMO)
      • Technological development and support for acquisitions in the field (TEC)
      • Collection of Marine Microorganisms (CoSMi)
      • Borehole geophysical test site (PiTOP)
      • Laboratorio multi-sensor core logger
      • Seismological Calibration Centre
      • Sensor Development Laboratory
    • Geophysical Infrastructures

      • Partnership for Advanced Computing in Europe (PRACE)
      • National Oceanographic Data Centre (NODC)
      • Geophysical data distribution facilities
      • Processing data center
      • Facilities for distribution of seismic & geodetic data
      • Seismic software Lab (SEISLAB)
  • People
    • Contacts
    • HR Excellence in Research
    • Support for foreign researchers
    • Mobility
    • Associated personnel
  • Work with us
    • Gare e appalti
    • Concorsi
    • Altre opportunità
    • Professional qualification
    • Occupational health and safety
    • Qualità
  • News
    • News
    • Press release
    • Cinque per mille
    • Press Office
    • Press resources
  • Contacts
    • Offices
    • Institutional contacts
    • Public Relations Office
    • Data protection officer
    • Responsabile per la Transizione al Digitale

Organisation

  1. Home/
  2. About Us/
  3. Organisation

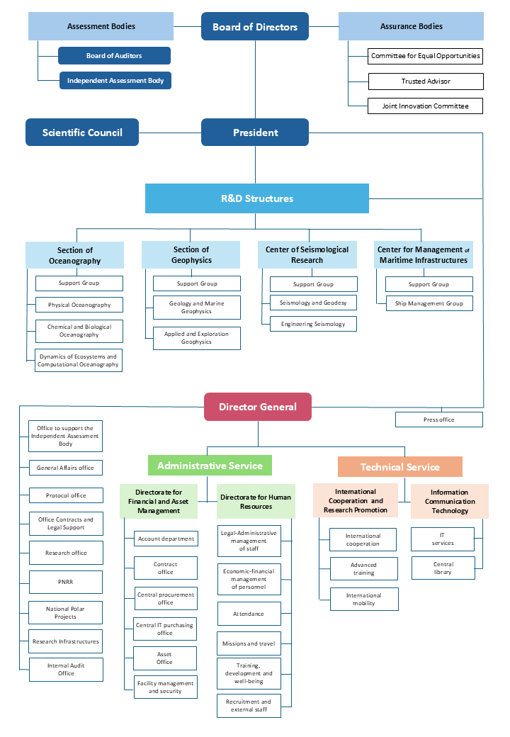
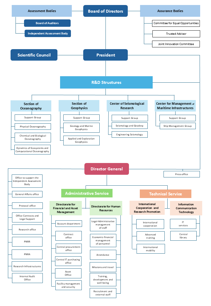
The organisation of the Institution is structured as follows:

Organigramma in inglese 2026

General Director

The General Director of OGS is currently Paola Del Negro, whose position has been renewed by the Board of Directors' resolution no. 01 of 12.02.2021.

The powers and functions of the General Director are governed by art. 17 of the OGS Statute, which provides, among other things, for the management of the Institution, the timely implementation of the resolutions of the Board of Directors and of the measures of the President, the coordination and control of the administrative structures of the Institution, the stipulation in the name and on behalf of the Institution of contracts, conventions, framework agreements and, in general, of all negotiations, except as provided for in art. 8 of the Statute and subject to the possibility of delegation. The General Director is responsible for personnel and takes part in the meetings of the Board of Directors without voting rights.

The following organisational units are attached to the General Director’s Office

General Affairs Office 

segreteria@ogs.it

Supervisor: Francesca Baucero

Assigned personnel: Rosa Russo, Simona Cassaro, Carlotta Astarella

Main activities: the office provides administrative support to the General Director and to the bodies of the Institution, with secretarial functions for these and responsible for management/operational fulfilments.

Protocol

protocollo@ogs.it

Supervisor: Francesca Baucero

Assigned personnel: Mitzi Busdon, Laura Spena

Main activities: the office registers all incoming and outgoing correspondence  - namely contracts, letters, bills, orders, communications etc. - from the Institute in chronological order, each of which is assigned a progressive number with its registration date.

Office for contracts and legal support to research  

convenzioni@ogs.it

Supervisor: Francesca Baucero

Assigned personnel: Annalisa Filipaz, Violetta Stemberger

Main activities: the office is in charge of preparing contracts on scientific collaboration, of fulfilments related to the management of active tenders and all active contracts of the Institution, with particular reference to the legal part of research projects.

Internal Audit

Supervisor: Gianluca Brogi

Assigned personnel: Giovanni Munalli

Main activities: the office is in charge of preparing contracts on scientific collaboration, of fulfilments related to the management of active tenders and all active contracts of the Institution, with particular reference to the legal part of research projects.

 

Research office

ricerca@ogs.it 

Supervisor: Caterina Fanara

Projects Unit

Assigned personnel: Stefano Biaschini, Simonetta Lorenzon, Tommaso Vaccarezza

Auditing Unit

Assigned personnel: Salvatore Ascione, Cristina Fumis, Matteo Mancini

Technology and Transfer Knowledge Unit

Assigned personnel: Simonetta Lorenzon

 

Strategic Planning and Recovery Plan (PNRR) Office

Supervisor: Tommaso Scarpa

Assigned personnel: Giovanna Bradassi, Francesca Ghersenti, Mariagrazia Tortora

Main activities: support to research, support to project management and reporting activities.

 

Research infrastructures

Supervisor: Michela Vellico

Assigned personnel: Natalina Torre

Main activities: support to management and implementation processes of the research infrastructures, representation of the Institution at the Ministerial and EU technical round tables.

 

National Polar projects Office

Supervisor: Davide Sinigoi

Main activities: preparation of the campaigns of the National Antarctic Research Programme (PNRA) and of the Arctic Research Programme (PRA) in collaboration with the Offices of the Institute.

 

Prevention and Protection Service

rspp@ogs.it

 

The following structures provide support to the Presidency and the Executive Board:

Press Office

press@ogs.it

Supervisor: Francesca Petrera

Assigned personnel: Rita Blanos, Marina D'Alessandro

Main activities: the office carries out institutional communication, dissemination (press releases, website management, event organisation) and URP activities.

 

Management support

Assigned personnel: Stefano Francese

Human Resources – DRU

Supervisor: Carlo Martone

Human Resources oversees the following offices:

Economic-financial management of personnel

stipendi@ogs.it

Supervisor: Renato Capuozzo

Assigned personnel: Giacomo Poletti

 

Main activities: the office deals with the management of employee and co-opted staff emoluments and the related tax and contribution fulfilments. The office's activities are also implemented with fulfilments and procedures connected with the termination of employment, with particular reference to the retirement of employees.

Legal-administrative management of staff

ammpersonale@ogs.it

Supervisor: Mirna Paris

Assigned personnel: Cristina Eranca, Federica Melozzi, Enrica Masuino

Main activities: the office deals with all the procedures relating to the management of employees and co-opted personnel and all related fulfilments.

Personnel training, development enhancment and well-being of personnel 

Training: formazione@ogs.it

Health surveillance: sorvsanitaria@ogs.it

 

Responsabile: Federica Melozzi

Assigned personnel: Marilena Santonocito

Main activities: the office deals with personnel training development and enhancement of skills, health surveillance, promotion of organizational well-being, management of relationships with bodies responsible for promoting equal opportunities and protecting personnel.

Missions and travel 

missioni@ogs.it viaggi@ogs.it

Supervisor: Tiziana Santoro

Assigned personnel: Antonella  Barbieri, Tiziana Gullo

Main activities: the office deals with the management and payment of missions of employees and co-opted personnel and of bookings and travel of the staff of the Institute and of the institutional/collegial bodies, committees, commissions.

Attendance

presenze@ogs.it

Supervisor: Andrea Mariotti

Assigned personnel: Erica Cazzador

Main activities: the office deals with the management of the employee's time card and all the related fulfilments.

Recruitment and external staff 

concorsi@ogs.it

Supervisor: Margherita Persi

Assigned personnel: Irene Conte, Teresa Pappalardo

Main activities: the office deals with competition and recruitment procedures for employees, assimilated staff and the management of external personnel.

 

Financial and Assets – DFP

The Director of the Financial and Assets Office of OGS is  Elena Weber

On an extraordinary and temporary basis, the responsibility of the Director of the Financial and Assets Office of OGS is taken upon the General Director.

The following offices are part of the Financial and Assets Management:

Accounts Department

ragioneria@ogs.it

Supervisor: Ilona D'Odorico

Assigned personnel: Alessio Benes, Atjola Dedaj, Simona Gigli, Manuela Novel, Francesca Stalizzi Valrisano

Main activities: the office is responsible for the preparation and overall management of budgets, payments, receipts and all related operations.

Contracts 

contratti@ogs.it

Assigned personnel: Federica Bocchino,  Valeria Guida, Daniele Magrin

Main activities: public procurement, lease and commodity contracts, contracts relating to general services.

Central Procurement Office

uca@ogs.it  

Supervisor: Mauro Jerman

Assigned personnel: Giuliano Colombo, Anna Lucia Tarantino

Main activities: procurement of services, supplies and works up to the threshold established by the temporary regulations in force for the direct awarding of the respective types of contracts, for all Sections/Research Centres and Administrative Departments as defined by the acts.

Main activities: the office manages the administrative and accounting activities of the institute.

Central IT purchasing office 

uca@ogs.it  

Supervisor: Laura Riosa

Main activities: the office manages the administrative and accounting activities of the institute.

 

Asset office 

patrimonio@ogs.it 

Supervisor: Sabina Vesnaver

Assigned personnel: Francesca Zuccari, Paolo Schiberna, Fabio de Fustinioni.

Main activities: the office manages the asset of the institute.

Facility management 

manutenzioni@ogs.it

Supervisor: 

Assigned personnel: Alessio Benes, Martino Della Schiava, Stefano Lizzi.

Main activities: the office deals with the performance of technical/management activities related to the facilities of the institution.

International Cooperation and Research Promotion – ICAP

icap@ogs.it

Supervisor: Mounir Ghribi

Assigned personnel:  Casalena Giulia, Oriela Halilaj, Giorgia Rivoira, Flavia Rolli, Sophie Burton Pogledic

Main activities: international cooperation, skills development, scientific communication and research promotion.

 

Information and Communication Technology - ICT 

ict@ogs.it

Supervisor: Michele Zennaro

Assigned personnel: Alessandro Asta,  Diego Coren, Erik Geletti,  Paolo Ruffini, Andrea Raimondi, Adalberto Rella, Sara Sfiligoi, Andrea Tomicich, William Toson

Main activities: manages and maintains the IT infrastructure, hardware and software.

Central Library

Assigned personnel: Adalberto Rella

Main activities: the management of the bibliographic heritage and scientific journals.

 

Sezioni e Centri di ricerca

 

-Sezione di Oceanografia 

 

-Sezione di Geofisica

 

-Centro di Ricerche Sismologiche

 

-Centro Gestione Infrastrutture Navali

Footer menu

Institute

  • About Us
  • Organisation
  • Section of Oceanography
  • Section of 
Geophysics
  • Center for Seismological Research
  • Centre for Management of Maritime Infrastructures

Activity

  • Missions
  • Research
  • Innovation
  • Science for Society
  • Real time data

Infrastructures

  • Maritime infrastructures
  • European Infrastructures
  • Oceanographic Infrastructures
  • Geophysical Infrastructures
  • Seismological and Geodetic Infrastructures

Other

  • People
  • Job opportunity
  • Tenders (IT)
  • Human Resource Strategy (HRS4R)
  • News
  • Intranet
OGS  Home

Contacts

National Institute of Oceanography and Applied Geophysics - OGS
Borgo Grotta Gigante 42/C
34010 - Sgonico ( TS ) - Italy
Tel.+39 040 21401
Fax.+39 040 327307

C.F./P.IVA : 00055590327
Posta Elettronica Certificata: ogs@pec.it

Institute links

  • Albo pretorio
  • Amministrazione trasparente
  • Accesso civico
  • Dichiarazione di accessibilità
  • Segnalazione di accessibilità
  • Statistiche web
Follow us
  • Facebook
  • Instagram
  • Linkedin
  • Twitter
  • YouTube

Small prints

Useful links section

  • Privacy and cookie policy
  • Legal
  • Social media policy