Salta al contenuto principale
Seguici su
  • Facebook
  • Instagram
  • Linkedin
  • Twitter
  • YouTube
it
  • Italian
  • English
Accedi
OGS  Home
Cerca

Cerca

Navigazione Principale

  • L'ente
    • Chi siamo

      • Visione, missione e valori
      • Storia
      • Organi
      • Organizzazione
      • Documenti
      • Onorificenze
    • Sezione di Oceanografia

      • Oceanografia Fisica
      • Oceanografia Chimica e Biologica
      • Dinamica degli Ecosistemi ed Oceanografia Computazionale
      • Infrastrutture di ricerca e Laboratori Oceanografici
    • Sezione di Geofisica

      • Geologia e Geofisica Marina
      • Geofisica Applicata e di Esplorazione
      • Infrastrutture di ricerca e Laboratori Geofisici
    • Centro di Ricerche Sismologiche

      • Sismologia e Geodesia
      • Sismologia applicata all'ingegneria
      • Infrastrutture di ricerca e Laboratori Sismologici
    • Centro Gestione Infrastrutture Navali

      • Gestione mezzi navali
      • Infrastrutture di ricerca e Laboratori Navali
  • Attività
    • Missioni

      • Mari e Oceano
      • Processi geologici
      • Rischio di disastri
      • Aree Polari
      • Scienza aperta
    • Ricerca

      • Progetti
      • Attuazione misure PNRR
      • Bulletin of Geophysics and Oceanography
      • Gruppo Nazionale di Geofisica della Terra Solida (GNGTS)
      • Reti, associazioni e consorzi
      • Pubblicazioni
    • Innovazione

      • Ricerca applicata e servizi
      • Brevetti e invenzioni
      • Cluster tecnologici
      • Partner industriali
    • Scienza per la Società

      • Relazioni esterne
      • Blue Skills
      • High Performance Computing Laboratory (HPC-TRES)
      • The Laboratory on Quantitative Sustainability (TLQS)
      • Comunicazione e divulgazione scientifica
      • Scienza per i cittadini
      • Game based learning
      • Diplomazia scientifica e ambientale
  • Infrastrutture
    • Sistemi mobili di osservazione

      • Nave da ricerca Laura Bassi
      • European contribution to the Argo programme (Euro-Argo ERIC)
      • Stazione Glider
      • Geofisica di esplorazione (GeoExp)
      • Telerilevamento aereo (AiRS)
      • Reti sismiche temporanee e laboratorio mobile
      • Sistemi autonomi sottomarini
      • Mezzi navali minori
    • Osservatori e reti permanenti di monitoraggio

      • Sistema di monitoraggio terrestre dell’Italia Nord Orientale (SMINO)
      • Osservatorio marino Golfo di Trieste
      • European Multidisciplinary Seafloor and water-column Observatory (EMSO ERIC)
      • Osservatorio radar a Capo Granitola
      • Osservatorio Mare Artico
      • Rete sismometrica Italo-Argentina in Antartide (ASAIN)
      • Stazione sismologica Everest (EvK2-CNR)
      • Reti di monitoraggio geodetico di fenomeni franosi
      • Reti di monitoraggio di attività industriali
    • Laboratori sperimentali e centri di taratura

      • European Carbon Dioxide Capture and Storage Laboratory Infrastructure (ECCSEL ERIC)
      • Laboratori di Chimica e Biologia marina (BioMarine Lab)
      • Centro di taratura e Metrologia Oceanografico (CTMO)
      • Sviluppo tecnologico e supporto acquisizioni in campo (TEC)
      • Collezione di Microorganismi Marini (CoSMi)
      • Sito test di geofisica di pozzo (PiTOP)
      • Laboratorio multi-sensor core logger
      • Centro di Taratura Sismologico
      • Laboratorio di sviluppo sensoristica
    • Centri dati e calcolo scientifico

      • Partnership for Advanced Computing in Europe (PRACE)
      • Centro Nazionale di Dati Oceanografici (NODC)
      • Infrastruttura di distribuzione dati geofisici
      • Centro di elaborazione dati sismici e batimetrici
      • Infrastrutture di distribuzione dati sismici e geodetici
      • Laboratorio software sismico (SEISLAB)
  • Persone
    • Personale
    • HR Excellence in Research
    • Supporto ai ricercatori stranieri
    • Mobilità
    • Associati
  • Lavora con noi
    • Gare e appalti
    • Concorsi
    • Altre opportunità
    • Qualificazione professionale
    • Salute e sicurezza dei lavoratori
    • Qualità
  • Notizie
    • Notizie
    • Comunicati stampa
    • Cinque per mille
    • Ufficio stampa
    • Risorse per la stampa
  • Contatti
    • Sedi
    • Contatti istituzionali
    • Ufficio relazioni con il pubblico
    • Responsabile della Protezione dei Dati
    • Responsabile per la Transizione al Digitale

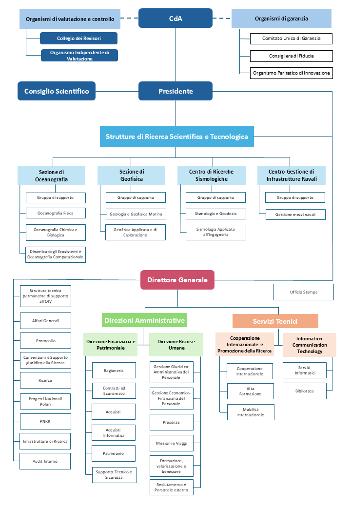
Organizzazione

  1. Home/
  2. Chi siamo/
  3. Organizzazione

Organigramma in italiano - Gennaio 2026
Documenti
Organigramma 2026

La Direttrice Generale

La Direttrice Generale dell'OGS è Paola Del Negro rinnovata nella sua carica con Delibera n.14 del 31.01.2025 del Consiglio di Amministrazione.

I poteri e le funzioni del Direttore Generale sono regolamentati dall’art. 17 dello Statuto dell’OGS, che prevede, tra gli altri, la cura della gestione dell’Ente, l’attuazione tempestiva delle deliberazioni del Consiglio di Amministrazione e dei provvedimenti del Presidente, il coordinamento e il controllo delle strutture amministrative dell’Ente, la stipula in nome e per conto dell’Ente dei contratti, delle convenzioni, degli accordi quadro e, in genere, di tutti gli atti negoziali salvo quanto previsto all’art. 8 dello Statuto e salva la possibilità di delega. Il Direttore Generale è responsabile del personale e partecipa alle riunioni del Consiglio di Amministrazione senza diritto di voto.

Alla Direzione Generale afferiscono le seguenti unità organizzative. 

Ufficio Affari Generali 

segreteria@ogs.it

Responsabile: Francesca Baucero

Personale assegnato: Rosa Russo, Simona Cassaro, Carlotta Astarella

Principali attività: l'ufficio fornisce il supporto amministrativo al Direttore Generale e agli organi dell'Ente, con funzioni di segreteria degli stessi curando altresì gli adempimenti a carattere gestionale/operativo.

Protocollo

protocollo@ogs.it

Responsabile: Francesca Baucero

Personale assegnato: Mitzi Busdon , Laura Spena

Principali attività: l'ufficio cura la registrazione in ordine cronologico di tutti gli atti di corrispondenza in entrata ed in uscita dall'Ente, a ciascuno dei quali viene attribuito un numero progressivo con relativa data di registrazione.

Ufficio Convenzioni e Supporto Giuridico alla Ricerca

convenzioni@ogs.it

Responsabile: Francesca Baucero

Personale assegnato: Annalisa Filipaz , Violetta Stemberger

Principali attività: l'ufficio si occupa di predisporre le convenzioni in merito a collaborazione scientifica, di adempimenti connessi alla gestione di gare attive e a tutti i contratti attivi dell'Ente, con particolare riferimento alla parte giuridica dei progetti di ricerca.

Ufficio Audit e Controllo di gestione

Responsabile: Gianluca Brogi

Personale assegnato: Giovanni Munalli

Principali attività: Audit interno, attività indipendente finalizzata al miglioramento dell’efficacia, dell’efficienza e dell’economicità dell’azione amministrativa

Ufficio Ricerca

ricerca@ogs.it 

Responsabile: Caterina Fanara

u.o. Progetti

Personale assegnato: Stefano Biaschini, Simonetta Lorenzon, Tommaso Vaccarezza

u.o. Rendiconti

Personale assegnato: Salvatore Ascione, Cristina Fumis, Matteo Mancini

u.o. Trasferimento Tecnologico e della Conoscenza

Personale assegnato: Simonetta Lorenzon

Principali attività: supporto alla ricerca, supporto attività di gestione e rendicontazione dei progetti.

Ufficio Programmazione strategica e PNRR

Responsabile: Tommaso Scarpa

Personale assegnato: Giovanna Bradassi, Francesca Ghersenti, Mariagrazia Tortora

Principali attività: supporto alla ricerca, supporto attività di gestione e rendicontazione dei progetti.

Ufficio Infrastrutture di Ricerca

Responsabile: Michela Vellico

Personale assegnato: Natalina Torre

Principali attività: Supporto nei processi di gestione e di implementazione delle infrastrutture di ricerca, rappresentare l’Ente ai Tavoli tecnici ministeriali e con la Commissione Europea.

Ufficio Progetti Nazionali Polari

Responsabile: Davide Sinigoi

Principali attività: preparazione delle campagne del Programma Nazionale di Ricerche in Antartide (PNRA) e del Programma di Ricerche in Artico (PRA) in collaborazione con gli Uffici dell'Ente.

Servizio di Prevenzione e Protezione

rspp@ogs.it

Le seguenti strutture svolgono funzioni di supporto alla Presidenza e alla Direzione Generale:

Ufficio stampa

press@ogs.it

Responsabile: Francesca Petrera

Personale assegnato: Rita Blanos, Marina D'Alessandro

Principali attività: L'ufficio svolge attività di comunicazione istituzionale, di divulgazione (comunicati stampa, gestione sito web, organizzazione di eventi) e URP.

Supporto alla Direzione

Personale assegnato: Stefano Francese

 

Direzione per la gestione delle Risorse Umane – DRU

L’incarico di Dirigente della Direzione per la Gestione delle Risorse Umane dell’OGS è attribuito a Carlo Martone.

Alla Direzione per la gestione delle Risorse Umane afferiscono i seguenti uffici:

Gestione economico-finanziaria del personale

stipendi@ogs.it

Responsabile: Renato Capuozzo

Personale assegnato: Poletti Giacomo

Principali attività: L'ufficio si occupa della gestione degli emolumenti del personale dipendente ed assimilato e dei relativi adempimenti fiscali e contributivi correlati. L'attività dell'ufficio è inoltre implementata con adempimenti e procedure legati alla cessazione dei rapporti di lavoro, con particolare riferimento al collocamento in quiescenza, del personale dipendente.

Gestione giuridico-amministrativa del personale

ammpersonale@ogs.it

Responsabile: Mirna Paris

Personale assegnato: Cristina Eranca, Enrica Masuino

Principali attività: l'ufficio si occupa di tutte le procedure relative alla gestione del personale dipendente ed assimilato e di tutti gli adempimenti ad esse correlate.

 

Formazione, valorizzazione e benessere del personale

Formazione: formazione@ogs.it

Sorveglianza sanitaria: sorvsanitaria@ogs.it

Responsabile: Federica Melozzi

Personale assegnato: Marilena Santonocito

Principali attività: l'ufficio si occupa di formazione del personale, sviluppo e valorizzazione delle competenze, sorveglianza sanitaria, promozione del benessere organizzativo, gestione delle relazioni con i soggetti preposti alla promozione delle pari opportunità e alla tutela del personale.

 

Missioni e viaggi

missioni@ogs.it viaggi@ogs.it

Responsabile: Tiziana Santoro

Personale assegnato: Antonella Barbieri, Tiziana Gullo

Principali attività: l’ufficio si occupa della gestione e liquidazione delle missioni del personale dipendente e assimilato e delle prenotazioni e viaggi del personale dell'Ente e degli organi istituzionali/collegiali, comitati, commissioni.

Presenze

presenze@ogs.it

Responsabile: Andrea Mariotti

Personale assegnato: Erica Cazzador

Principali attività: l’ufficio si occupa della gestione del cartellino presenze del personale dipendente e di tutti gli adempimenti correlati.

Reclutamento e personale esterno

concorsi@ogs.it

Responsabile: Margherita Persi

Personale assegnato:   Irene Conte, Teresa Pappalardo

Principali attività: l'ufficio si occupa delle procedure concorsuali e di reclutamento del personale dipendente, assimilato e della gestione del personale esterno.

 

Direzione per la gestione Finanziaria e Patrimoniale – DFP

L’incarico di Dirigente della Direzione per la Gestione Finanziaria e Patrimoniale dell’OGS è attribuito a Elena Weber.

In via straordinaria e temporanea la responsabilità della Direzione per la Gestione Finanziaria e Patrimoniale dell’OGS è avocata alla Direzione Generale.

Alla Direzione per la gestione Finanziaria e Patrimoniale afferiscono i seguenti uffici:

Ragioneria

ragioneria@ogs.it

Responsabile: Ilona D'Odorico

Personale assegnato: Alessio Benes, Atjola Dedaj, Simona Gigli, Manuela Novel, Francesca Stalizzi Valrisano

Principali attività: l’ufficio si occupa della predisposizione e della gestione complessiva dei bilanci, pagamenti, entrate e tutte le operazioni connesse

Ufficio Contratti ed Economato (UCE)

contratti@ogs.it

Responsabile: Daniele Magrin

Personale assegnato: Federica Bocchino, Valeria Guida, Daniele Magrin

Principali attività: appalti pubblici, contratti di locazione e di comodato, contratti attinenti ai servizi di carattere generale.

Ufficio Centralizzato per gli Acquisti (UCA)

uca@ogs.it

Responsabile: Mauro Jerman

Personale assegnato: Giuliano Colombo, Anna Lucia Tarantino

Principali attività: Acquisti di servizi, forniture e lavori fino alla soglia stabilita dalla normativa protempore vigente per gli affidamenti diretti delle rispettive tipologie di contratti, per tutte le Sezioni/Centri di ricerca e Direzioni amministrative definiti dagli atti.

Ufficio Centralizzato Acquisti Informatici (UCAI)

uca@ogs.it 

Responsabile: Laura Riosa

Principali attività: l'ufficio si occupa della gestione delle attività amministrative e contabili della struttura.

Ufficio Patrimonio con funzioni di Ufficio della Rete di stazioni appaltanti del Friuli Venezia Giulia

patrimonio@ogs.it 

Responsabile: Sabina Vesnaver

Personale assegnato: Francesca Zuccari, Paolo Schiberna, Fabio de Fustinioni.

Principali attività: l'ufficio si occupa della gestione del patrimonio.

 

Ufficio Tecnico e Sicurezza (UTES)

manutenzioni@ogs.it

Personale assegnato: Alessio Benes, Martino Della Schiava, Stefano Lizzi.

Principali attività: l'ufficio si occupa dello svolgimento delle attività tecnico/gestionali relative alle strutture dell'Ente.

 

Cooperazione Internazionale e Promozione della Ricerca – ICAP

icap@ogs.it

Responsabile: Mounir Ghribi

Personale assegnato: Giorgia Rivoira, Flavia Rolli, Casalena Giulia, Oriela Halilaj, Sophie Burton Pogledic

Principali attività: cooperazione internazionale, sviluppo delle competenze, comunicazione scientifica e promozione della ricerca.

 

Information and Communication Technology - ICT

ict@ogs.it

Responsabile: Michele Zennaro

Personale assegnato: Alessandro Asta, Diego Coren, Erik Geletti, Paolo Ruffini, Andrea Raimondi, Adalberto Rella, Sara Sfiligoi, Andrea Tomicich, William Toson

Principali attività: la struttura si occupa della gestione e manutenzione delle infrastrutture informatiche e delle tecnologie dell'informazione, oltreché della gestione del patrimonio bibliografico e delle riviste scientifiche

 

Sezioni e Centri di ricerca

 

-Sezione di Oceanografia 

 

-Sezione di Geofisica

 

-Centro di Ricerche Sismologiche

 

-Centro Gestione Infrastrutture Navali

Documenti
Organigramma 2026

Footer menu

Ente

  • Chi siamo
  • Organizzazione
  • Sezione di Oceanografia
  • Sezione di Geofisica
  • Centro di Ricerche Sismologiche
  • Centro Gestione Infrastrutture Navali

Attività

  • Missioni
  • Ricerca
  • Innovazione
  • Scienza per la Società
  • Dati in tempo reale

Infrastrutture

  • Infrastrutture navali
  • Infrastrutture europee
  • Infrastrutture oceanografiche
  • Infrastrutture geofisiche
  • Infrastrutture sismologiche e geodetiche

Servizi e utilità

  • Personale
  • Concorsi
  • Gare e appalti
  • Human Resource Strategy (HRS4R)
  • Notizie
  • Intranet
OGS  Home

Contatti

Istituto Nazionale di Oceanografia e di Geofisica Sperimentale - OGS
Borgo Grotta Gigante 42/C
34010 - Sgonico ( TS ) - Italia
Tel.+39 040 21401
Fax.+39 040 327307

C.F./P.IVA : 00055590327
Posta Elettronica Certificata: ogs@pec.it

Institute links

  • Albo pretorio
  • Amministrazione trasparente
  • Accesso civico
  • Dichiarazione di accessibilità
  • Segnalazione di accessibilità
  • Statistiche web
Seguici su
  • Facebook
  • Instagram
  • Linkedin
  • Twitter
  • YouTube

Small prints

Useful links section

  • Privacy e cookie policy
  • Note legali
  • Social media policy